中国政府网  |  河北省政府  |  秦皇岛市政府

抚宁区人民政府
首页 >  信息公开 > 法定主动公开内容 > 行政执法公示 > 事前公示

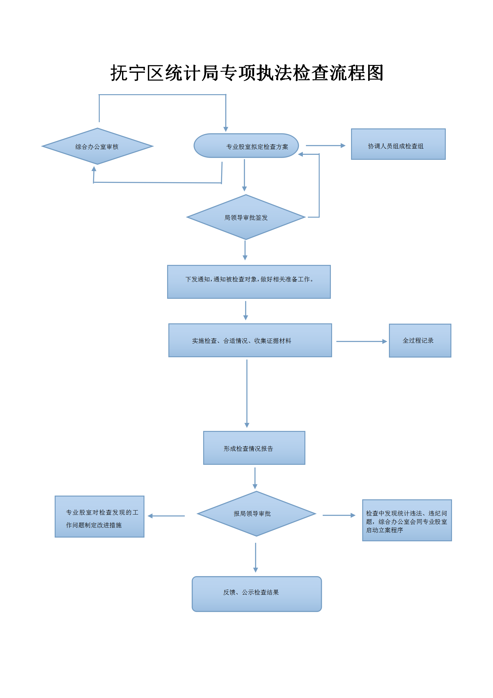
统计行政执法流程图

发布时间: 2018-11-01      发布机构:统计局      字体:[  ]

体裁分类:事前公示  主题分类:财政、金融、审计 索引号:12692

温馨提示

欢迎您使用本网站互动功能!本网站互动用户已实现与河北政务服务网统一登录,如上图所示,新用户请点击[注册]打开河北政务服务网完成注册。如果您已完成注册,请点击[登录],从河北政务服务网登录后可自动返回到本网站互动版块,然后您就可以写信提交了。